boddan Opublikowano 21 Grudnia 2015 Opublikowano 21 Grudnia 2015 Mam pomysła !!!!! będę robił, wagę pasieczną!!?? Ale, nie taką, jak Pana Jasiny –bo cena trochę boli. Kiedyś coś podobnego widziałem na stronie Emila Mrówki, ale strona gdzieś zniknęła. Przyznam się, że w pasiece używam dziesiętnej (2 szt.) i trochę mi się nie podoba. Macie coś fajnego do ważenia uli? ...............................................................................................................Jan Dzierżoń - Ślązak - Ojciec współczesnego pszczelarstwa Cytuj
daro Opublikowano 21 Grudnia 2015 Opublikowano 21 Grudnia 2015 Przerabiałem temat potrzebna mi waga która by zapisywała pomiary o określonej porze. Coś jak Jasiny , znalazłem chłopaka który skonstruował wagę do ważenia sikorek. Sikorka siadała , waga robiła zdjęcie i pomiar.Powiedział że to możliwe ale kontakt się urwał , może brak czasu. Przerobiłem temat i teoretycznie wiem co należy zrobić ale za głupi jestem programistycznie. Zwykła waga łazienkowa lub elektroniczna za 300 kilka ale trzeba być aby zważyć . A fajnie by było mieć zapis bez bycia. Cytuj
Krzyżak Opublikowano 21 Grudnia 2015 Opublikowano 21 Grudnia 2015 Rever z Amnezji zrobił taką wagę. Robi pomiary ileś tam razy na dobę i przesyła raport na komórkę lub mailem na kompa. Cytuj
daro Opublikowano 21 Grudnia 2015 Opublikowano 21 Grudnia 2015 No , mi chodzi o zapis. Spotkałem się z informacją że moduł komórki służy za zegar systemowy. Teraz już chyba bym się skusił i na taką . Cytuj
mariopalmeral Opublikowano 21 Grudnia 2015 Opublikowano 21 Grudnia 2015 Rever z Amnezji zrobił taką wagę. Robi pomiary ileś tam razy na dobę i przesyła raport na komórkę lub mailem na kompa. To może aplikację na komórkę podkładasz matę pod ula i masz wynik gotowy.Tylko trzeba programistę do maty znaleźć Cytuj
Xpand Opublikowano 22 Grudnia 2015 Opublikowano 22 Grudnia 2015 Chodzi o wagę na stałe pod jeden ul? Cytuj
Robi_Robson Opublikowano 22 Grudnia 2015 Opublikowano 22 Grudnia 2015 Chodzi o wagę na stałe pod jeden ul? Tak . O wagę pod jeden ul kontrolny . Cytuj
baru Opublikowano 22 Grudnia 2015 Opublikowano 22 Grudnia 2015 Jeszcze Manio z A,, ogarnął temat ,są zdjęcia i opis dla znających temat ja jestem za cienki w te klocki . miałem robić z pomocą znajomego ale na razie skupiłem się na czym innym i temat wagi odsunięty , Waga przesyła dane przez wifi gdy zastosujemy moduł GSM może przesyłać przez komórę wykorzystujemy darmowy internet Areo . Cytuj
manio Opublikowano 1 Stycznia 2016 Opublikowano 1 Stycznia 2016 Jeszcze Manio z A,, ogarnął temat ,są zdjęcia i opis dla znających temat ja jestem za cienki w te klocki . miałem robić z pomocą znajomego ale na razie skupiłem się na czym innym i temat wagi odsunięty , Waga przesyła dane przez wifi gdy zastosujemy moduł GSM może przesyłać przez komórę wykorzystujemy darmowy internet Areo . Tak mam taką wagę na bazie wagi łazienkowej z Biedronki ,więc niemal za darmo. Do tego moduł komunikacji ,którego schemat prezentowałem na Amnezji. Rever się chwalił że ma mieć , ale nie widziałem gotowego dzieła , ani tym bardziej szczegółów realizacji bo chyba liczył ,że zrobi na tym interes życia . Główna trudność nie w sprzęcie lecz w oprogramowaniu. Ja korzystam z programu z którym pracuję zawodowo i służy do rejestracji , obróbki i prezentacji danych - nie da się tego łatwo zastosować w warunkach amatorskich. Jeśli są na forum pszczelarze zaawansowani elektronicy to służę wszelką dokumentacją wykonanego urządzenia, choć pewnie i każda waga nieco się różni od mojej bo nie była prosto ze sklepu tylko parę lat używana. Zasilanie sieciowe i/lub z akumulatora . Jest to może pomysł dla kogoś kto zechce postawić serwer do obsługi takich wag , bo dla jednej to grubo nieopłacalne - są takie usługi i wagi w wersji profesjonalnej nie maniowej , ale cena z obsługą liczona w tysiącach. Pomysłów u mnie dużo ( jak u pewnego Rabina rad) , tylko jakoś czasu brakuje, a od dłuższego czasu bawimy się z Jerzym w budowę najlepszego na świecie poławiacza pyłku, już , już prawie wszystko gotowe , tylko jakoś czasu nie ma , a tu zaraz kolejny sezon się zacznie http://zapodaj.net/d1a0d47b02690.jpg.html 1 Cytuj
Tadek11 Opublikowano 2 Stycznia 2016 Opublikowano 2 Stycznia 2016 Wydaje mi się że taka waga do 300 kg by się nadawała do ważenia uli posiada bezprzewodowy wyświetlacz o zasięgu 20 mb i jest stosunkowo niedroga " http://mondar.net/pl/wagi-platformowe/207-profesjonalna-waga-platforma-300kg-100grwifi-bez-kabli-50x40.html Pozdrawiam Tadek Cytuj
daro Opublikowano 2 Stycznia 2016 Opublikowano 2 Stycznia 2016 No tylko programowanie.No i z tego co się dowiedziałem każda waga nowy program.A choć nie tu to manio przedstawisz te cud ? Cytuj
manio Opublikowano 2 Stycznia 2016 Opublikowano 2 Stycznia 2016 No tylko programowanie.No i z tego co się dowiedziałem każda waga nowy program.A choć nie tu to manio przedstawisz te cud ? Mój cud łazienkowo-pasieczny jest w linku pod moim poprzednim postem. Waga do 100 kg wystarcza. Przynajmniej u mnie ul korpusowy nie ma większej wagi , nawet jeśli warszawski i ocieplony. Nie załączam zdjęć bo limit załączników jest bardzo cienki . Każda waga dobra - nie może tylko "zasypiać" i sama tarować się bo wtedy do każdego ważenia trzeba ul podnosić . Moja pokazuje przebieg zmiany wagi ula w ciągu całej doby,widać jak pszczoły wyleciały z ula , ile przyniosły w ciągu dnia, zjadły czy odparowały w nocy. A ponieważ mam jeszcze rejestrację wiatru i wilgotności powietrza ( czyli monitoruję czy nie pada deszcz) to wiem dużo , nie widząc pasieki . Choć to może przesada , bo najważniejszy jest przybytek dobowy , a do tego wystarczy jeden pomiar na dobę o tej samej godzinie, najlepiej po ustaniu lotów. Myślę na taką właśnie wersją ,żeby wysyłała sms z wagą o zadanej godzinie ( godzinach) . To dużo prostsze niż rejestracja wyników na serwerze i program przeglądający. 1 Cytuj
daro Opublikowano 2 Stycznia 2016 Opublikowano 2 Stycznia 2016 Co do wagi to o taką mi chodziło . Mi nie potrzebne serwery , ręka na pulsie , spadzi nie biorę nie wędruję. Potrzeba wagi która co dzień robi pomiar o wskazanej godzinie i zapisuje.Obejdę się bez wiatru i wilgotności. Kasa do wzięcia , bo to nie powinno strasznie kosztować a zbyt zapewniony na lata. Mi z tym cudem chodziło o co innego Pomysłów u mnie dużo ( jak u pewnego Rabina rad) , tylko jakoś czasu brakuje, a od dłuższego czasu bawimy się z Jerzym w budowę najlepszego na świecie poławiacza pyłku, już , już prawie wszystko gotowe , tylko jakoś czasu nie ma , a tu zaraz kolejny sezon się zacznie Cytuj
Tadek11 Opublikowano 2 Stycznia 2016 Opublikowano 2 Stycznia 2016 Mój cud łazienkowo-pasieczny jest w linku pod moim poprzednim postem. Waga do 100 kg wystarcza. Przynajmniej u mnie ul korpusowy nie ma większej wagi , nawet jeśli warszawski i ocieplony. Nie załączam zdjęć bo limit załączników jest bardzo cienki . Każda waga dobra - nie może tylko "zasypiać" i sama tarować się bo wtedy do każdego ważenia trzeba ul podnosić . Moja pokazuje przebieg zmiany wagi ula w ciągu całej doby,widać jak pszczoły wyleciały z ula , ile przyniosły w ciągu dnia, zjadły czy odparowały w nocy. A ponieważ mam jeszcze rejestrację wiatru i wilgotności powietrza ( czyli monitoruję czy nie pada deszcz) to wiem dużo , nie widząc pasieki . Choć to może przesada , bo najważniejszy jest przybytek dobowy , a do tego wystarczy jeden pomiar na dobę o tej samej godzinie, najlepiej po ustaniu lotów. Myślę na taką właśnie wersją ,żeby wysyłała sms z wagą o zadanej godzinie ( godzinach) . To dużo prostsze niż rejestracja wyników na serwerze i program przeglądający. Mariusz a nie myślałeś żeby pszczoły zaczipować ? Byś wiedział jeszcze gdzie latają po miód ? Pozdrawiam Tadek Cytuj
Robi_Robson Opublikowano 2 Stycznia 2016 Opublikowano 2 Stycznia 2016 Mariusz a nie myślałeś żeby pszczoły zaczipować ? Byś wiedział jeszcze gdzie latają po miód ? Pozdrawiam Tadek Można ule zacipować . Można i pszczołom dać telefony Cytuj
manio Opublikowano 2 Stycznia 2016 Opublikowano 2 Stycznia 2016 Cipowanie uli i pszczół mi nie w głowie, latają gdzie chcą , choć ciekawi mnie np. czy są w stanie latać na drugi brzeg jeziora , bo stoją niemal na jego brzegu. Ule są bezpieczne , nie widać z drogi, do tego obok nich mieszka moja siostra, która ma 5 psów i kota. Nikt się nie ma tyle odwagi , a obok uli pasą się też moje dwie kobyłki , które są u mnie na dożywociu. Sama waga kosztowała mnie 30 zł , do tego modem wi-fi i części jakie 100 zł. zasilacz z akumulatorem też ze 100 zł, choć i tak głównie to pracuje z zasilaniem sieciowym , a brak danych w czasie jak nie ma zasilania ( na wiosce dość często) jest nieistotny . Robocizny nie liczę bo to zabawa, serwer wykorzystałem bezpłatnie za wiedzą jego właściciela, przy pełnej akceptacji a nawet zachwycie dla prostoty mojego pomysłu . Gdyby to robić komercyjnie to koszty by były wyższe , bo trzeba by to komuś zlecić , do tego potrzebny jeszcze sterownik programowalny z modemem GPRS , karta GSM i do tego wszystkiego pomysł jak to wszystko zgrabnie wykonać i zaprogramować. Dziwię się ,że nikt jeszcze tego nie sprzedaje bo fajna zabawka by była. Sam się tym niestety nie zajmę, nie będę czarował że znajdę czas na produkcję. Życie jest tylko jedno , a z wiekiem człowiek dochodzi do wniosku że dużo ważniejszy jak czysty zysk , jest zwykły święty spokój . Przepraszam jeśli rozczarowałem , ale mogę obiecać, że zainteresuję moim pomysłem kolegę elektronika , który mi pomagał , jest młody , ambitny i stale coś tam dłubie na boku i to całkiem komercyjne ,ciekawe urządzenia. Jeśli coś z tego wyniknie , natychmiast o tym napisze wyłącznie na tym forum manio p.s. jak zamieszczacie takie duże zdjęcia ? Ja umiem tylko linki do serwera ze zdjęciami , a miniatury nie chcą się rozwijać w duże , próbowałem podglądać Wasze posty cytując je, ale nie pokazują ścieżki umieszczenia pliku, czy serwera , który je udostępnia na forum. Przydała by się jakaś obrazkowa instrukcja w manualu forum ? 1 Cytuj
MDR Opublikowano 5 Stycznia 2016 Opublikowano 5 Stycznia 2016 ale mogę obiecać, że zainteresuję moim pomysłem kolegę elektronika , (..) natychmiast o tym napisze Czekam z niecierpliwością, szkoda,że Ełk trochę daleko, bo z chęcią bym zobaczył owoce pracy, i samą rejestrację przebiegu zmiany wagi itd. a może jakieś zdjęcia zapisu umieścisz? Dzięki. Cytuj
Xpand Opublikowano 5 Stycznia 2016 Opublikowano 5 Stycznia 2016 manio Na czym to robiłeś? Atmega i arduino? Tadek11 Fajna waga i cena spoko. Tylko ciekawe jak się zachowuje podczas położenia jakiegoś przedmiotu. Często wagi sklepowe mają taką funkcje, że zerują się do wagi np. skrzynki. Jeżeli ona wyłącza się po jakimś czasie, to może potem wskazać wagę 0 KG - jeżeli ul cały czas na niej będzie. Warto dopytać o to sprzedawce. Jeżeli tak się nie dzieje, to tylko popracować na wzmocnieniem sygnału - przypuszczam, że jest tam 433Mhz albo coś w ten deseń - chyba, że poważenie jest to WIFI i śmiga na 2,4/5,8Ghz, ale wątpię. IMHO lepsza antenka lub/i więcej V i zasięg powinien być lepszy. Cytuj
Ślężańskie Miody Opublikowano 5 Stycznia 2016 Opublikowano 5 Stycznia 2016 p.s. jak zamieszczacie takie duże zdjęcia ? Ja umiem tylko linki do serwera ze zdjęciami , a miniatury nie chcą się rozwijać w duże , próbowałem podglądać Wasze posty cytując je, ale nie pokazują ścieżki umieszczenia pliku, czy serwera , który je udostępnia na forum. Przydała by się jakaś obrazkowa instrukcja w manualu forum ? Masz rację trzeba się zająć manualem Czy mogę zgłosić się na ochotnika, tylko musicie mi dać parę dni Pozdrawiam, Daniel Cytuj
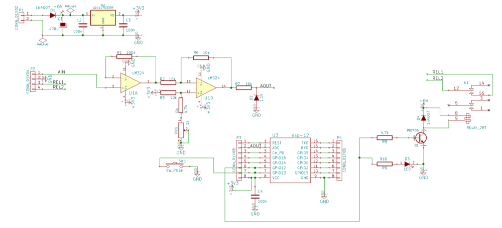
manio Opublikowano 5 Stycznia 2016 Opublikowano 5 Stycznia 2016 Masz rację trzeba się zająć manualem Czy mogę zgłosić się na ochotnika, tylko musicie mi dać parę dni Pozdrawiam, Daniel Póki co poszedłem po najmniejszej linii oporu i posługuję się fotosikiem , jak za przeproszeniem na amnezji. Schemat mojej protezy pszczelarskiej do wagi łazienkowej nie jest żadną tajemnicą. Nie ma żadnego "rozumu" ma tylko wysyłać na serwer wynik pomiaru i nic więcej.Nie da się prościej tego zrobić.. a tak wygląda przykładowy przebieg dobowy : jak widać w maju jeszcze padało. Cytuj
daro Opublikowano 6 Stycznia 2016 Opublikowano 6 Stycznia 2016 Ta a dla mnie to heroglify na piramidach. Wolałbym gotowca. P.S. I nie da się bez wysyłania ? Tzn zapisz ? Cytuj
Krzyżak Opublikowano 6 Stycznia 2016 Opublikowano 6 Stycznia 2016 Ta a dla mnie to heroglify na piramidach. Wolałbym gotowca. P.S. I nie da się bez wysyłania ? Tzn zapisz ? Pamiętaj: dioda ma dwie nóżki a tranzystor trzy, reszta to już łatwizna Cytuj
boddan Opublikowano 6 Stycznia 2016 Autor Opublikowano 6 Stycznia 2016 Miałem ,,pomysła” i co teraz ? Tadziu, chyba mnie wyleczyłeś ? To tylko 8 słoików miodu. Ta waga wygląda zachęcająco. Masz może więcej informacji? Dzięki za zamieszczenie nam wagi. Pozdrawiam. ...............................................................................................................Jan Dzierżoń - Ślązak - Ojciec współczesnego pszczelarstwa Cytuj
daro Opublikowano 6 Stycznia 2016 Opublikowano 6 Stycznia 2016 Ta miałem kolegę trzy nóżkowca. jak szedł 3 slady zostawiał. I czym mam jeszcze być kosmonautą? Każdemu chleb zabierać ? Płacz że bieda jak zrobią coś co kosztuje 200 to zaraz chcą 2500 . Nie ile za jeden raz zarobisz ale ile w ogóle zarobisz. Za 2500 kupi jednen za 300 może fabrykę otworzysz. Cytuj
manio Opublikowano 6 Stycznia 2016 Opublikowano 6 Stycznia 2016 Nawet gotowiec nic nikomu nie da , bo to jak pisałem bezrozumny przetwornik wskazania wagi ( a tak konkretnie to wartości napięcia mostka tensometrycznego , pozostałe bebechy wagi zbędne i odłączone ,dlatego też waga nie zeruje się ,nie wymaga tarowania do każdego pomiaru itd.) połączony z serwerem i programem do zbierania danych. Cała niezbędna inteligencja jest więc poza pasieką , w dowolnej odległości od niej. Każde inne rozwiązanie wymaga zbudowania możliwie prostego komputera , który będzie obsługiwał wagę ,ale i modem GSM. Zanim to zrobię muszę się dokształcić teoretycznie - do tego nie jest potrzebna żadna wiedza o "robaczkach" . Mój schemat tylko na rysunku wygląda tak ambitnie, w wykonaniu to mieści się w mydelniczce .Niestety z oczywistych powodów nie da się go powielić , choć w najprostszej wersji pokazywał mi stan wagi na stronie, bez rejestracji : to już nie wymaga zaawansowanego oprogramowania i można zrobić na domowym komputerze. Cytuj
Rekomendowane odpowiedzi
Dołącz do dyskusji
Możesz dodać zawartość już teraz a zarejestrować się później. Jeśli posiadasz już konto, zaloguj się aby dodać zawartość za jego pomocą.